Archivo de la categoría: Guías de trabajo
Aprendiendo (cosas básicas para orientar el trabajo)
Esta es una presentación para orientar el trabajo y sugerir algunas soluciones a los problemas de estudio que tienen los alumnos.
Aprendiendo (Pulsa para descargar PDF)
ALFIN
Trabajo preparado por el profesor Rafael A. Sánchez sobre alfabetización informacional. Recomendado especialmente para mis alumnos de 4º ESO, deben prestar mucha atención a cómo se deben citar las fuentes bibliográficas (libros, artículos, web)
Esquema básico del comentario de textos (para 4º ESO)
Guía para comentar una novela histórica
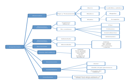
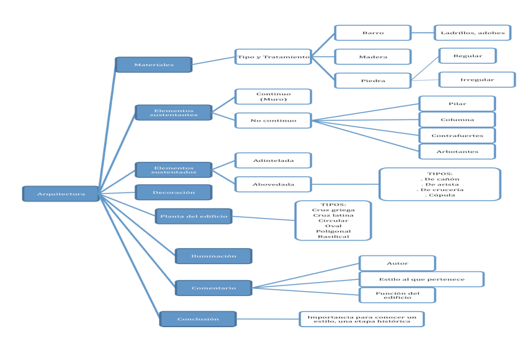
Guía para comentar una arquitectura
Comentar una arquitectura
Gracias a este compañero por unas presentaciones tan didácticas.
Guía para comentar una escultura
Comentar una escultura
Gracias a este compañero por una presentación tan didáctica.
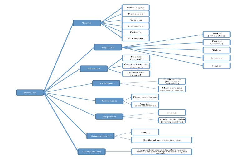
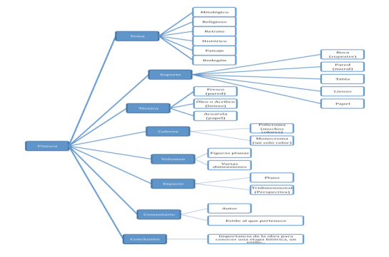
Guía para comentar una pintura
Comentar una pintura
Gracias a este compañero por esta presentación.
Cómo comentar un gráfico
Cómo se hace la Historia
Una presentación sobre la tarea del historiador y, lo que no es lo mismo, los libros de texto.
Cómo se hace Historia


